全站导航
手机版
首页 > 购物 文章详情

目前各大高校大四学生要么已经选题完毕,要么正在毕业论文的选题,选题结束接下来要面对的就是开题报告的撰写,今日分享开题报告撰写技巧。

  1. 为什么要撰写开题报告。
  2. 如何查找课题相关文献。
  3. 撰写开题报告的技巧。

一、为什么要撰写开题报告?(WHY)

1.了解课题的研究背景,知道所研究的课题处于怎么样的一个大环境下。

2.进一步明确课题研究的意义所在,知道自己的研究究竟能为社会、为人类做哪些服务。

3.找到研究领域所存在的问题,这也是我们选题的最大来源。

4.确定研究内容及研究思路,算是为自己的研究列一个基本框架大纲。

二、如何撰写开题报告?(HOW)

开题报告的内容一般包括课题来源及背景、研究目的与意义、国内外研究现状及存在的问题、课题研究内容及预期成果、课题研究思路、课题可行性分析及保障条件、实施进度等几项内容。

1.课题来源及背景

我们主要讲课题背景如何写。一般我们可以从课题名称中找到2-3个关键词,这个关键词不一定是题目中的词,也可以是课题的研究大领域,然后在知网中逐个进行搜索,这里不建议直接复制题目进行搜索,一是因为限制的关键词太多搜索文献有限,而是容易重复率太高。比如“曲面分析法优化花生芽菜护色剂配方”这样的课题,可以看出这属于食品的贮藏保存,我们可以先搜索花生芽菜这个大方向,然后找出贮藏工艺有哪些。

开题报告怎么写?一篇文章给你讲清楚,满满干货

可以看到关于花生芽菜的贮藏没有相关研究,那我们可以扩大范围,搜索“贮藏”,这样有助于我们找到目前常见的贮藏手段。然后,我们再进一步限制在护色剂贮藏方面。

开题报告怎么写?一篇文章给你讲清楚,满满干货

可以看到,关于护色剂的研究很多。这里我们需要参考至少30篇文献,最好是近五年的,最好先从博士论文、硕士论文、综述类文献看起。那我们的课题研究背景就可以从“花生芽菜的护色剂研究没有相关报道”这个大出发点写起。从找出的关于护色剂研究的论文中总结出目前常见护色剂配方,护色效果如何,再引申到花生芽菜护色剂研究几乎为空白这样的背景。

总结下来,我们的基本思路就是,先从课题所属的大领域进行搜索,然后缩小范围,从20-30篇近五年的文献中总结相关研究现状。而且论文的前面也会有相关背景的介绍,可能不是我们的研究对象,但是把研究对象换成我们的大部分也会适用,所以我们可以参考这些论文里的研究背景来写。

开题报告怎么写?一篇文章给你讲清楚,满满干货

2.研究目的与意义

这里其实主要写的是为什么研究这个课题。这里一是可以从导师那里要到相关的课题申报的相关材料,里面会有。另一方面,也可以参照搜索到的相关博硕士论文进行参考。其实这部分非常好写,自己研究的课题有什么意义我们难道不清楚吗?靠自己的语言进行总结都可以搞定。

开题报告怎么写?一篇文章给你讲清楚,满满干货

3.国内外研究现状及问题

这部分其实就是将我们看过的文献进行分类整理总结。还以刚才的课题为例,我们可以根据关键词将研究现状分成护色剂、响应曲面两大部分。语言组织的基本格式是什么人用什么方法做了什么,达到了什么样的效果。如我们写护色剂的现状时可以写“赵迪等人以色差和感官评分为目标参数,探讨了护色剂氯化钠、D-异抗坏血酸钠、叶绿素铜钠添加量对菠菜生鲜面色泽和品质的影响,结果表明复配型护色剂对菠菜生鲜面贮藏过程中色泽和品质变化起到一定的积极作用。”可以找这样的格式多举几个这样的例子,从这里我们就知道了护色剂的配方一般有哪些物质组成,效果如何。响应曲面的部分也可以照该模版进行。

目前研究存在的问题,一方面可以从文献的展望部分进行参考,一方面可以与自己的导师商量具体要解决的问题。这个就比较简单了。

4.课题研究内容及预期成果(WHAT)

针对我们要解决的问题,我们要做哪些工作?一般包括查阅相关文献并进行分析整理,通过实验或者调查研究等方法解决具体的某个问题。预期成果包括我们要达到怎样的效果,写出怎样的论文,这个成果要合理适当,不能太激进,也不能太保守。最好是有具体的指标,能解决具体的问题。

开题报告怎么写?一篇文章给你讲清楚,满满干货

上图这样就不建议,因为过于宽泛,很明显在逃避问题

5.课题研究思路

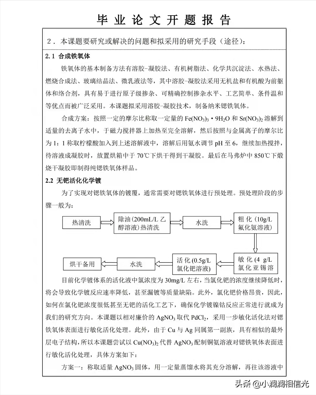
具体的研究步骤,每一项要干什么,这一步尤为关键,即我们具体要怎么做,对后续的工作起到很大的指导作用。如我们研究护色剂配方,是采用正交试验,还是响应面,具体考察那些因素,具体包括哪几种护色剂,如何来表征护色效果等,最好使用流程图将其完整的展示出来。如下图就是很好的例子

开题报告怎么写?一篇文章给你讲清楚,满满干货

6.课题可行性分析及保障条件、实施进度

这里就是将做了哪些前期工作进行介绍,目前的实验条件等能否支持自己所设计的方案的正常开展。实施进度是对时间做一个规划,做到心中有数。

以上就是开题报告的一些写法心得,希望能帮到大家。相关内容主要适合于本科生开题报告的书写,研究生的暂不适用。下次分享文献综述的书写。

赞赏 您的鼓励使我们更新的动力
全网好价
相关文章
扫一扫 扫一扫,看更多